What a Documented Process Looks Like
This fictional example illustrates the structure and depth used in client engagements. All client work is confidential and governed by NDA.
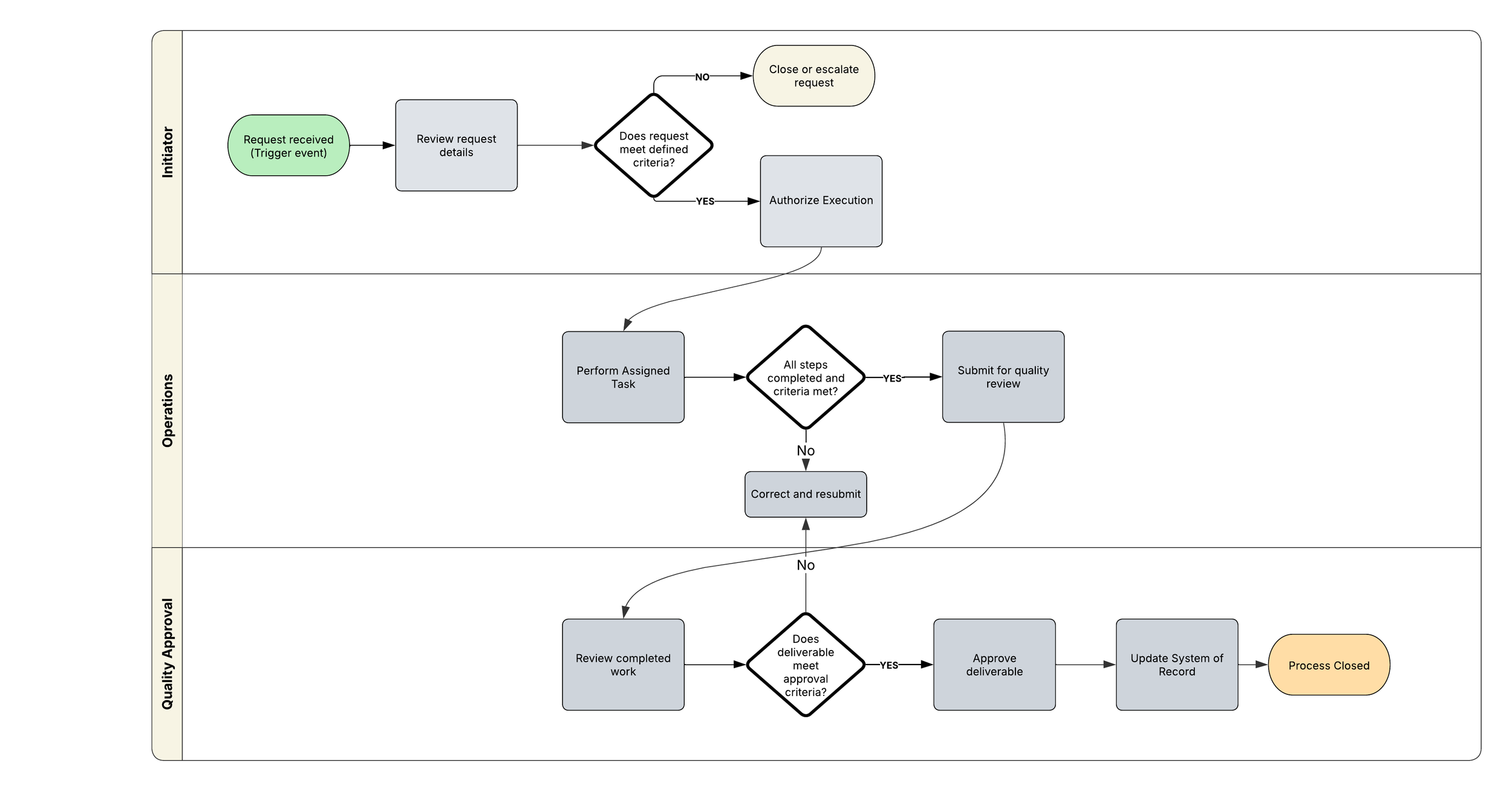
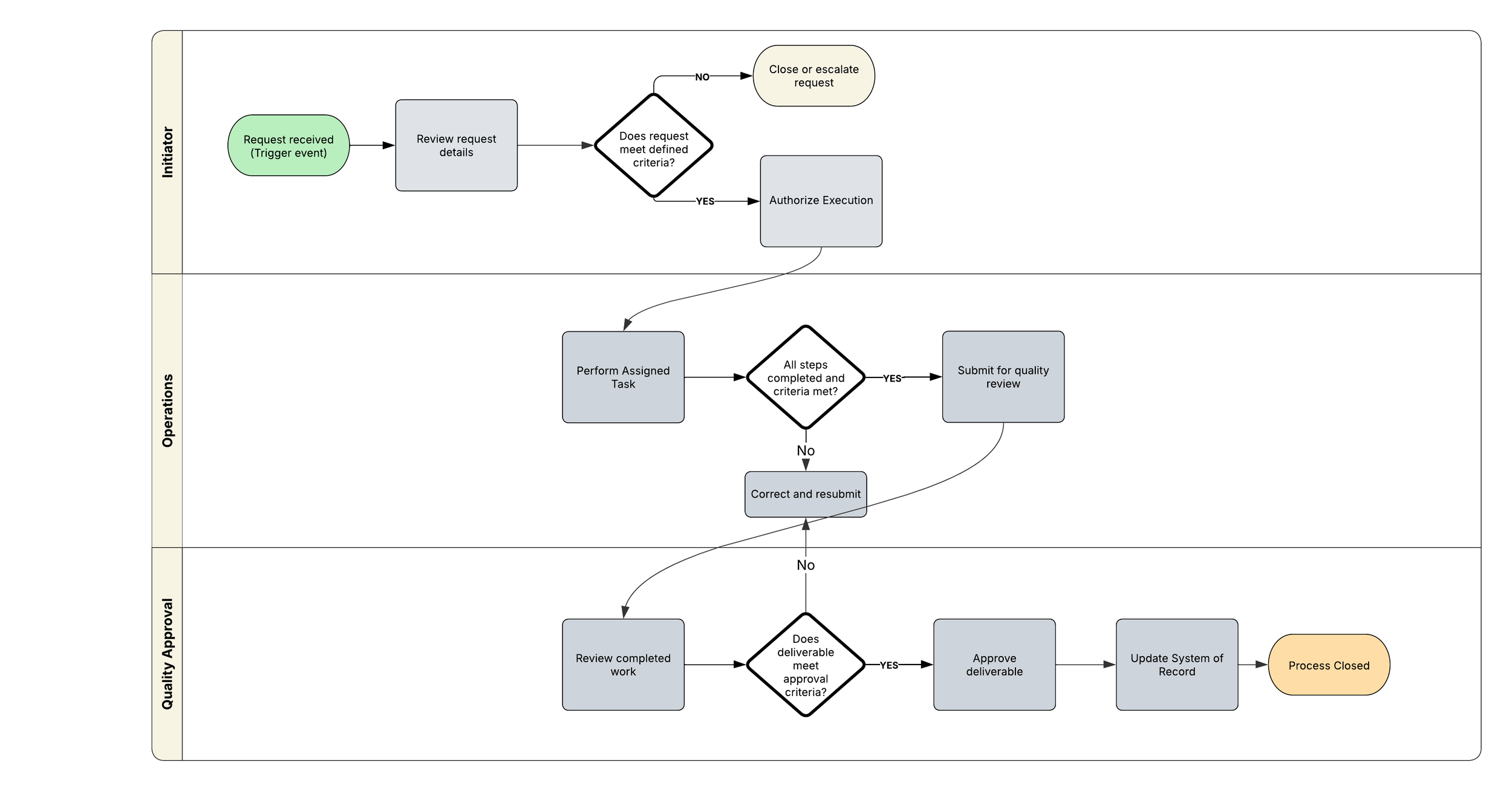
Governance Embedded in Workflow
Defined start and end states
Documented decision criteria
Clear role ownership
Structured rework loops
Quality approval gates
System-of-record accountability
Clarity begins with one conversation.
If you can’t clearly see how work moves from request to completion, that’s where we start.
Every engagement begins with discovery — a focused conversation to understand how work actually flows inside your business.
Frequently Asked Questions
-
Discovery is a focused conversation to understand how work currently flows — who owns what, where decisions occur, and where friction exists. From there, we determine whether a process mapping engagement makes sense and what scope is appropriate.
-
Each engagement defines triggers, roles, systems, decision points, and completion criteria.Getting started is simple. Reach out through our contact form or schedule a call—we’ll walk you through the next steps and answer any questions along the way.
-
Documentation comes first. In some engagements, implementation support is included within workflow or practice management systems. Recommendations are based on what the process requires, not the other way around.
-
Yes. The architecture remains consistent across regulated and service-based businesses.
-
Visual workflow maps and written documentation. Implementation support available if requested.
